歡迎來到中鐵交通投資集團有限公司!
設為首頁
|
收藏本站
首頁
公司概況
公司簡介
歷史沿革
組織機構
社會責任
領導致辭
資質榮譽
新聞中心
公司要聞
子公司動態
媒體聚焦
信息公開
圖片新聞
產品與服務
高速公路“投建營”一體化業務
高速公路路衍經濟
其他基礎設施投資、總包、代建業務
戰興等第二曲線業務
服務區文旅打造
通和優品
企業文化
“開路先鋒”文化理念
“通”文化理念
黨群工作
黨旗飄揚
青年在線
職工之家
人才建設
人才招聘
人才理念
培訓品牌
六支人才隊伍建設
聯系我們
新聞中心
公司要聞
子公司動態
媒體聚焦
信息公開
圖片新聞
信息公開
首頁
> 新聞中心 > 信息公開
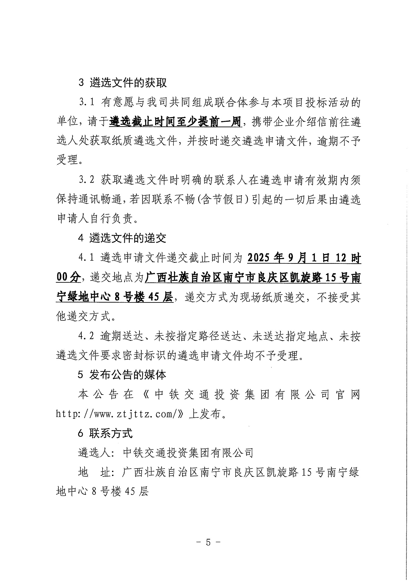
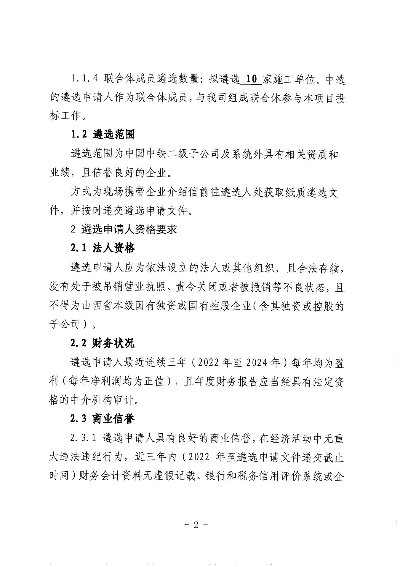
山西陽運高速聯合體成員(施工單位)遴選公告
發布人:中鐵交通集團
發布時間:2025-08-01
來源:
點擊:3282
上一篇:長沙至吉首高速公路長沙至安化段(先期工程)環境影響報告書(征求意見稿)公示
2025-10-14
下一篇:無
中國中鐵
地址:廣西南寧市良慶區凱旋路15號綠地中心8號樓
郵編:530219 電話(傳真):0771-5561630
中鐵交通投資集團有限公司 版權所有
桂ICP備10005577號-6
Copyright 2010 中國中鐵.All Rights Reserved.
技術支持:傳導網絡
微信公眾號